德庆县新增1例无症状感染者 德庆县疫情防控最新通报_46407
德庆县新增1例无症状感染者 / 德庆县疫情防控最新通报

5月22日,德庆县在常态化核酸筛查中发现1例新冠肺炎无症状感染者,目前相关应急处置工作正有序开展。
一、疫情基本情况
该感染者居住于德庆县永丰镇,为外市返德人员,在例行检测中结果异常,经复核确诊为无症状感染者。目前已闭环转运至定点医院隔离观察,情况稳定。初步流调显示,其返德后活动轨迹相对简单,相关重点场所已实施管控。
二、当前防控措施
县疫情防控指挥部迅速启动应急响应。对感染者居住地及活动涉及场所已进行环境采样和终末消毒。永丰镇已划定临时管控区域,开展区域核酸检测。密接、次密接人员均已落实隔离管控,首次核酸检测结果均为阴性。
三、市民注意事项
请与上述活动轨迹有时空交集的市民,立即向所在社区报备并配合落实健康管理措施。请广大市民继续增强防范意识,关注官方发布的权威信息,不信谣、不传谣。
请广大市民坚持做好个人防护,积极配合防疫工作,后续进展请以官方通报为准。
2022年9月19日威宁新增确诊病例情况_40756
2022年9月19日威宁新增确诊病例情况
2022年9月19日0时至24时,威宁自治县新增新冠肺炎确诊病例2例,新增无症状感染者1例。
新增确诊病例中,1例为集中隔离点筛查发现,1例为高风险区域管控人员筛查发现。新增无症状感染者为确诊病例的密切接触者,在集中隔离点检出。3例感染者均属同一家庭聚集性传播,为9月18日报告确诊病例的家庭成员,传播链条清晰。本次新增病例均来自管控区域,非社会面筛查发现。
目前,3名感染者已全部闭环转运至贵州省将军山医院进行隔离治疗或医学观察。疾控部门已对新增感染者所涉居住地、活动场所开展终末消毒,并同步排查密接、次密接人员,相关风险人员已落实相应管控措施。
墨江防疫观察:北回归线穿城而过的边陲小城如何实现零感染?
墨江防疫观察:北回归线穿城而过的边陲小城如何实现零感染?
〖One〗2022年4月15日0—24时,墨江哈尼族自治县无新增本土确诊病例及无症状感染者报告。
〖Two〗病例李某,男,32岁,常住联珠镇。专家组会诊判定为轻型,其密接者轨迹已关联城区两个农贸市场。
〖Three〗墨江地处哀牢山脉腹地,北回归线穿城而过,气候立体。其作为昆曼国际大通道上的交通节点,过境货车流量大,地理区位构成主要输入风险。
〖Four〗县疫情防控指挥部依据第九版防控方案,对入墨货运司机实行闭环管理。所有返乡人员须依法履行提前报备义务。
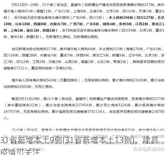
31省新增本土12例(31省新增本土8例),革吉县疫情引关注
31省新增本土12例(31省新增本土8例),革吉县疫情引关注
国家卫健委6月16日通报,5月15日0—24时,31个省(自治区、直辖市)和新疆生产建设兵团报告新增确诊病例38例。其中,本土病例12例,均集中在西藏阿里地区革吉县。其余26例为境外输入病例,分别由北京(9例)、上海(8例)、广东(6例)等地报告。
具体来看,当日所有本土新增均出自革吉县。境外输入病例则呈现多点分布态势,主要入境口岸城市防控压力持续存在。
回顾前几日数据,5月11日全国新增确诊病例79例,其中本土病例52例。相较之下,近期全国新增总数有所下降,但本土病例出现向革吉县这样的偏远地区聚集的新情况,疫情分布版图发生变化。
小编分析认为,革吉县此次出现本土病例聚集,形势依然严峻。作为内陆县区,这可能是因为当地人员流动在特定时段增加,或存在隐匿的社区传播链未能被及时识别。由于地域相对偏远,医疗排查能力面临考验,需警惕疫情进一步扩散的风险。
转载请注明来自允霆电子商贸,本文标题:《德庆县新增1例无症状感染者 德庆县疫情防控最新通报_46407》












京公网安备11000000000001号
京ICP备11000001号