巧家:金沙江峡谷中的疫情阻击战
巧家:金沙江峡谷中的疫情阻击战

〖One〗2022年11月23日0—24时,巧家县新增本土无症状感染者2例,均位于白鹤滩镇。
〖Two〗病例A,男,37岁,常住白鹤滩镇花桥社区。流调显示其有跨省货运史,专家组研判为外省输入关联病例。
〖Three〗巧家地处金沙江干热河谷,地形封闭,对外通道有限。这一地理特征在常态下构成自然屏障,但在输入病例出现后,社区传播风险因人员聚集而升高。
〖Four〗县疫情防控指挥部依据《新型冠状病毒肺炎防控方案(第九版)》划定高风险区。所有跨省流动人员,特别是货运司机,须依法履行“落地检”及社区报备义务。
2022年11月25日昭觉县新增确诊病例情况
2022年11月25日昭觉县新增确诊病例情况
2022年11月25日,昭觉县在重点人群核酸检测中发现3例新冠肺炎确诊病例,均为无症状感染者转归。
经流行病学调查,3例病例均系昭觉县某集中隔离点内此前报告无症状感染者的密切接触者。病例在隔离管控期间被筛查发现,其活动轨迹清晰,均未涉及社会面活动。初步流调显示,感染来源明确,为隔离点内已管控的传播链延续。
目前,3名确诊病例已闭环转运至定点医院进行隔离治疗,病情稳定。疾控部门已对相关隔离点环境进行终末消毒,并对其在隔离期间的密切接触者进行了排查,所有风险人员均已落实管控措施。相关风险点位已完成环境核酸采样,检测结果均为阴性。
浦江新增1例无症状感染者 浦江疫情防控最新通报_1903
浦江新增1例无症状感染者 / 浦江疫情防控最新通报
3月21日,浦江县在常态化核酸检测中发现1例无症状感染者,目前相关应急处置工作已全面展开。
疫情基本情况
该感染者系省外返浦人员,在“落地检”中被发现,已闭环转运至定点医院隔离医学观察。其相关密切接触者已同步落实管控,首次核酸检测结果均为阴性。目前,流调溯源工作正在有序进行。
当前防控措施
浦江县已迅速对感染者涉及的重点区域进行临时管控,并开展环境采样和终末消毒。相关区域已启动区域核酸检测。全县各类公共场所继续严格落实测温、扫码、查验核酸检测证明等常态化防控措施。
市民注意事项
请广大市民密切关注官方发布的权威信息,不信谣、不传谣。近期有省外旅居史的人员,请主动向社区报备并配合落实健康管理措施。出入公共场所务必做好个人防护。
请市民朋友继续增强防护意识,所有涉疫信息以官方通报为准。
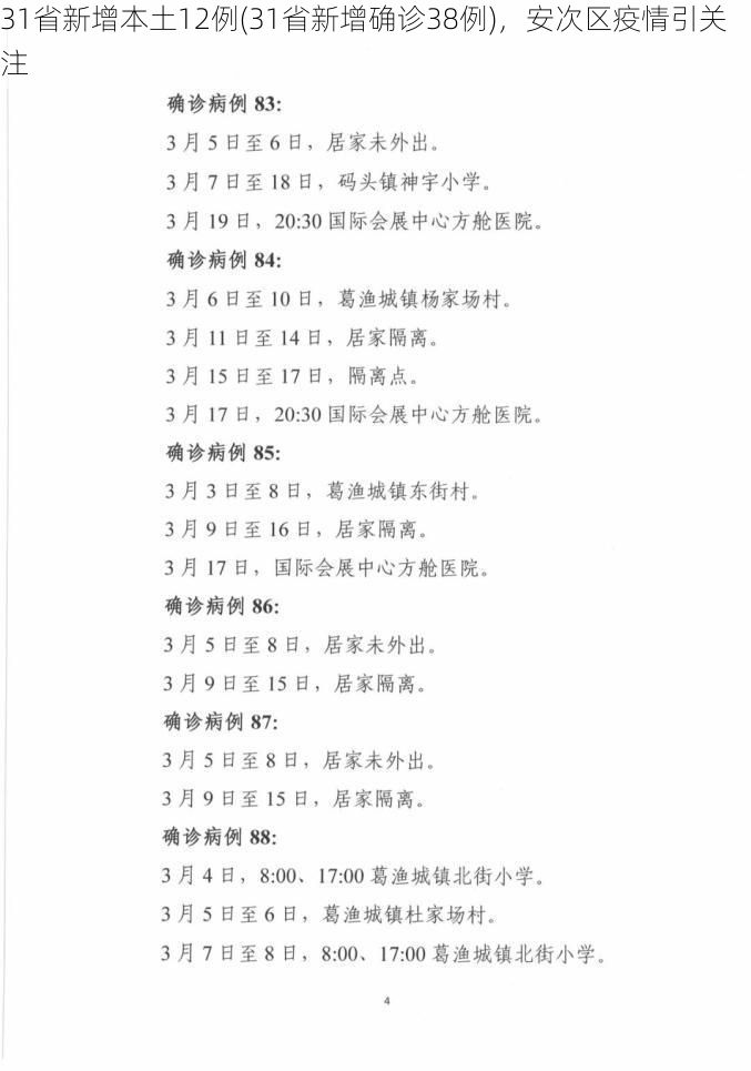
31省新增本土12例(31省新增本土9例),桦南县疫情引关注
31省新增本土12例(31省新增本土9例),桦南县疫情引关注
国家卫健委2月16日通报,2月15日0—24时,31个省(自治区、直辖市)和新疆生产建设兵团报告新增确诊病例38例。其中本土病例12例,均在黑龙江省佳木斯市桦南县。
具体来看,当日新增的12例本土确诊病例全部集中在桦南县。境外输入病例26例,分别由上海市(9例)、广东省(7例)、北京市(5例)和四川省(5例)报告。
回顾近期数据,2月11日全国新增确诊病例79例,其中本土52例。对比可见,全国新增总数有所下降,但本土病例的分布从多点散发转为集中于特定区域,桦南县成为新的关注焦点。
小编分析认为,桦南县作为内陆县份,此次出现聚集性疫情,可能是由于冬季人员室内活动增加,局部社区传播链未能在第一时间被完全切断。加之临近春节后的返程小高峰,人员流动为防控带来压力,当地形势依然严峻,需严防疫情进一步扩散。
转载请注明来自允霆电子商贸,本文标题:《巧家:金沙江峡谷中的疫情阻击战》













京公网安备11000000000001号
京ICP备11000001号