本地确诊+3,嘉禾县通报新增病例情况_47809
本地确诊+3,嘉禾县通报新增病例情况

2022年3月15日,嘉禾县在重点人群核酸检测筛查中,发现3例新冠肺炎确诊病例,均为轻型。目前,3名病例已闭环转运至定点医院隔离治疗。
经初步流调,3例病例均为嘉禾县某工业园区同一企业的员工,系同事关系。其中,病例A于3月14日在例行“应检尽检”核酸检测中结果异常,经复核确诊。疾控部门随即对同宿舍、同车间人员进行扩面筛查,检出病例B与病例C。初步判定,本次疫情为一起企业内聚集性感染,3例病例近期均无县外旅居史,感染来源正在进一步调查中。目前排查到的密切接触者与次密切接触者均已落实集中隔离管控。
疫情发生后,嘉禾县疫情防控指挥部立即启动应急响应。涉疫企业已实施封闭管理,相关厂区、宿舍等环境已完成终末消毒。根据病例活动轨迹,已划定封控区、管控区,并启动相关区域全员核酸检测。对已排查出的风险点位,正开展环境采样和消杀工作。后续情况将及时向社会公布。
31省新增本土8例(31省新增本土12例),兴义疫情引关注
31省新增本土8例(31省新增本土12例),兴义疫情引关注
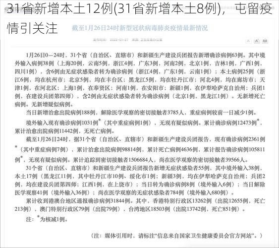
国家卫健委2月16日通报,2月15日0—24时,31个省(自治区、直辖市)和新疆生产建设兵团报告新增确诊病例38例。其中本土病例8例,均位于贵州省黔西南州兴义市;境外输入病例30例,分别由北京、上海、广东等地报告。
具体来看,当日所有本土新增均集中于兴义市。境外输入病例则呈现多点分布态势,其中上海接收12例,广东接收9例,北京接收6例,其余3例由其他口岸城市报告。
回顾本月11日数据,全国新增确诊病例79例,其中本土52例。对比可见,近期全国疫情整体呈下降趋势,但局部地区如兴义市出现本土聚集性疫情,需引起警惕。
小编分析认为,兴义作为内陆旅游城市,本次突发本土疫情,可能是由于春节期间人员流动频繁,导致潜在的输入性风险在本地社区形成隐匿传播。加之节后返程高峰,人员接触复杂,防控形势依然严峻。当地需迅速流调溯源,切断扩散链。
乡城县新增1例无症状感染者 乡城县疫情防控最新通报_70600
乡城县新增1例无症状感染者 / 乡城县疫情防控最新通报
8月25日,乡城县在常态化核酸检测中,发现1例无症状感染者,目前相关应急处置工作已全面展开。
一、疫情基本情况
该感染者系省外返县人员,在“入川即检”闭环管理中发现,已第一时间转运至定点医院隔离医学观察。初步流调显示,其活动轨迹清晰,相关密切接触者已全部落实管控,涉及场所已完成终末消毒。
二、当前防控措施
县疫情防控指挥部已启动应急响应机制。对涉及的居住小区及相关区域实施临时管控,开展风险人员排查与核酸筛查。全县各类公共场所继续严格落实测温、扫码、查验核酸证明等常态化防控要求。
三、市民注意事项
请广大市民密切关注官方发布的轨迹信息,如有重叠请立即报备。坚持做好个人防护,规范佩戴口罩,保持社交距离,配合参加常态化核酸检测。不恐慌、不信谣、不传谣。
请广大市民自觉遵守防疫规定,做好健康防护,所有信息以官方发布为准。
利通区:黄河水韵之城的防疫破局逻辑
利通区:黄河水韵之城的防疫破局逻辑
〖One〗2022年10月28日0—24时,利通区新增本土确诊病例2例,无症状感染者4例。
〖Two〗病例A,女,42岁,家住金星镇某小区。专家组会诊判定其为轻型病例,感染源指向同期外省输入关联聚集性疫情。
〖Three〗利通区地处宁夏平原腹地,109国道、京藏高速穿境而过,交通枢纽地位带来物流人流高频流动,为病毒输入与隐匿传播提供了地理条件。
〖Four〗吴忠市卫健委随即升级管控。所有跨省货运司机须持48小时内核酸阴性证明入利,并完成落地检。隐瞒行程者将依法追究责任。
转载请注明来自允霆电子商贸,本文标题:《本地确诊+3,嘉禾县通报新增病例情况_47809》













京公网安备11000000000001号
京ICP备11000001号